
一、新增关键测试项目,填补极端场景空白
新增CS117(电缆和电源线雷电感应瞬态传导敏感度)测试,是针对定制电源的核心新增要求,填补了旧版标准对雷电瞬态干扰考核的空白。该项目要求定制电源能承受模拟雷电感应的瞬态传导干扰,具体规范包括:
二、优化测试方法与配置,提升考核精准度
针对定制电源相关的传导、辐射类测试,细化方法要求,更贴近实战电磁环境,对伟仕
电源模块设计的细节把控提出更高要求:
1. 传导类测试方法升级
CS101(电源线传导敏感度)新增频域测试法,要求电源在25Hz~150kHz宽频段内具备稳定抗干扰能力,需优化电源动态响应及滤波设计,避免与测试系统产生振荡;
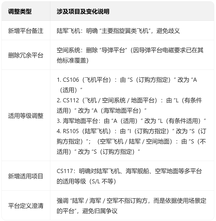
CS106(电源线尖峰信号传导敏感度)新增10µs测试波形,用于模拟更短的尖峰干扰,要求定制电源优化瞬态抑制电路,强化尖峰吸收能力;
CS114(电缆束注入传导敏感度)采用“注入+监测”双夹具级联配置,消除旧版单夹具的加载效应误差,同时新增单频连续波测试信号,与原有1kHz、50%占空比脉冲调制信号(上升/下降时间≤20ns)协同考核,覆盖更多干扰场景。这种新的测试方法,能量明显比GJB151B提高。
2. 辐射类测试细节优化
3. 测试配置与布线规范收紧
三、限值与合格判据加严,强化实战适应性
通过明确限值、压缩干扰余量,要求定制电源在复杂电磁环境下具备长期稳定性,而非仅满足基础达标:
CE101(电源线传导发射)细化平台专属限值,区分水面舰船/潜艇、海军/陆军飞机等场景的基波电流要求,舰船设备限值加严2dB,需定制电源采用低EMI开关设计,优化PWM控制策略,降低谐波含量;对于海军舰艇类的定制电源,提高了较高要求。

CS114取消旧版“限值+6dB”的宽松条款,明确83/89/95/103/115dBμA固定限值,海军舰船1MHz以下电源电缆额外增加77dBμA限值,可操作性与严格度同步提升;
合格判据从“基础达标”转向“实战稳定”,压缩干扰允许余量,要求电源在测试中不仅能正常工作,还需保证关键参数无漂移、无隐性故障。
四、适配性与专项要求调整,覆盖更多电源应用场景
针对定制电源的安装平台差异,优化测试项目适用性,同时强化专项防护要求:
平台适用性精准化:CS106对飞机平台的适用性从“订购方规定”改为“强制适用”,要求机载定制电源必须通过该项目测试;CS112(静电放电敏感度)按测试电压分4级(±2kV、±4kV、±8kV,含接触/空气放电),测试方法从“电压测量”转向“电流测量”,新增ESD发生器系统检查要求,强化电源静电防护设计;
专项防护强化:针对舰船等特殊平台的定制电源,需额外考虑抗腐蚀接地设计(采用不锈钢等材料),同时配合CS117项目优化浪涌保护电路(TVS二极管、压敏电阻组合等),应对雷电瞬态干扰。

五、总结:定制电源的设计应对核心
GJB151C通过“新增场景、优化方法、加严限值”,对定制电源的EMC设计提出全方位更高要求。需重点从三方面突破:一是新增CS117项目对应的雷电瞬态防护电路设计;二是优化滤波、屏蔽、布线方案,适配频域测试、双夹具校准等新方法;三是针对不同平台限值差异,伟仕电源定制化调整电源软开关拓扑及控制策略,确保在实战电磁环境下的稳定性与可靠性。